转自: 天津张盈律师事务所
新《公司法》实施在即,现梳理新法中的连带责任规定,并与旧《公司法》规范体系中的规定进行对照研究,供参考。
一、公司法人人格否认制度中,股东、关联公司对公司债务的连带责任

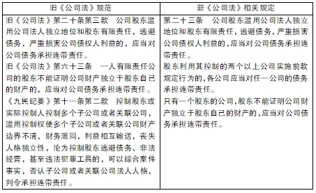
否认公司独立人格,目的是矫正有限责任制度,进而在特定法律事实发生时保护债权人的利益。《九民纪要》规定了人格否认的具体情形,包括第10条“人格混同”、第11条“过度支配与控制”以及第12条“资本显著不足”。新《公司法》在延续原有股东对公司债务承担连带责任的制度基础上,增补横向关联如“兄弟公司”“叔侄公司”之间的债务连带,将《九民纪要》第十一条第二款及最高法公报案例中的关联连带法条化,同时扩充了《九民纪要》第十一条第二款的适用范围,具有极大的实用意义。但同时,新《公司法》又将适用情形限缩在“股东滥用权利”之内,虽仍保留了实控人利用关联关系损害公司利益的赔偿责任(第二十二条)、高管连带责任(第一百九十二条),但也仅为对公司内部责任承担,间接排除了实控人之下两公司的对外债务连带,对于目前日新月异的企业“托管”“经营权转包”模式,是否可以将托管权人或经营权人纳入“股东”范畴,仍需立法明确。
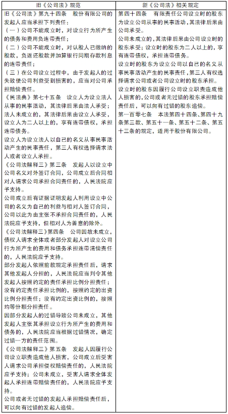
二、股东对公司设立时债务的连带责任

新《公司法》中对于公司设立时债权债务的增补规定,实质上系对旧《公司法》规范体系中相关规定的移植与概括,其中第四十四条第一至三款来源于《民法典》第七十五条,第四十四条第三款来源于《公司法解释三》第五条,内容上无实质性差别。《公司法》作为私法特别法,在语义及表述技巧上借鉴《民法典》的内容,既体现了《民法典》在私法领域的统领地位,也有利于保持两部重要法律之间语义体系的一致性,一定程度上减少词义解释范围内的分歧;另一方面,旧《公司法》未规定有限责任公司设立时债务的分配方式,只规定了股份有限公司的内容,将有限公司相关内容划入《民法典》及公司法司法解释文件中,立法形式繁冗且无益,整合统一法律规定实属必要,反映了我国公司法立法方法和操作技术技巧臻于科学、实际。
三、董监高人员对公司抽逃出资损失赔偿的连带责任

抽逃出资,对外营造出了公司资力繁荣的假象,误导交易对手选择判断市场机会,比如招投标程序中,不少招标人将注册资本或实缴资本作为投标人资质条件评分标准之一,抽逃出资行为使得不诚信的市场主体在该阶段不当地排挤掉竞争对手;另外,当交易对手主张索赔时,股东又可利用有限责任的属性全身而退。危害之甚,可直接摧毁资本登记制度。新《公司法》的修订内容,旨在强化董监高人员维护公司资本充实的责任,对董监高人员提出了新的要求和挑战。新法中将董监高人员的赔偿责任限定在“负有责任”之范围内,也将倒逼公司内部治理精细化进程,督促公司完善议事、审批、决策制度流程,合理确定各董监高人员的职责范围。
四、发起人股东之间对出资不实的连带责任

相较于当前,新《公司法》将有限责任公司发起人股东对瑕疵出资的连带责任从“非货币出资”扩大到“货币出资及非货币出资”,此类规范调整是本次公司法修正的类型趋势之一,即有限责任公司与股份公司规范框架的统一化,将旧《公司法》中有限责任公司基本框架和主要制度与股份公司相统一,甚至股份公司吸纳上市公司制度的再统一,其他诸如前文所提的设立时债权债务分配方式、强制设置股东名册、更自由对外转让股权、审计委员会代替监事职权等新增规定,均是这一类型趋势的体现,也即,在不改变现行基本制度与框架的基础上,利用经长期实践所验证的、符合中国国情的、更为全面严格的规范,完善有限责任公司的准入、准出机制。
五、股权转让过程中,受让人、转让人对出资不足、不实部分的连带责任

新《公司法》吸收《公司法解释三》第十八条后,明确了瑕疵出资股权的受让人与转让之间的连带责任,两种表述无实质区别,但就原《公司法解释三》第十八条中“未履行或者未全面履行出资义务”是否包括未届出资期限的股权,实践中多有争议,虽该规范主旨是为公司创制诉权,赋予公司维护资力的权利,但司法实务中多由债权人引用该规范来追溯瑕疵出资股东,转让股东也多以《九民纪要》第6条“保护期限利益”的立法精神进行抗辩,大多数法院在认可“期限利益”的基础上将追溯链条止于受让股东。在新《公司法》第五十四条彻底肯定股东出资加速到期的大前提下,第八十八条第一款将未届出资期限的股权纳入规范范畴也是应有之义,需特别注意的是,第二款中的瑕疵出资为连带责任,第一款转让人对受让人未按期出资为补充责任。此外,虽新《公司法》第八十八条未涉及债权人,债权人据此追溯转让股东及受让方也符合《公司法解释三》原文及解释逻辑,配套司法解释亟须解决的是多手转让的股权链条上,各历史股东是否应一视同仁,是否应一追到底,又或者是否应以条文时效作区分,新《公司法》生效之前概不追究,追溯链条及股东责任通通始于2024年7月1日。
六、控股股东、实控人对董高人员损害公司行为的连带责任

本条规范与前文所提的新《公司法》第五十条、第九十九条类似,是本次公司法修正中,有限责任公司向股份公司、上市公司看齐的特征趋势之一,将控股股东、实际控制人从幕后推向台前,警示董事、高管在履职过程中注意证据留痕,从诉讼角度看,指示或者指使行为具有一定私密性,也只有董事、高管主动承担举证责任,才可能揪住“幕后真凶”。
七、分立后公司之间对分立前债务的连带责任

新旧《公司法》对本条表述无差别。
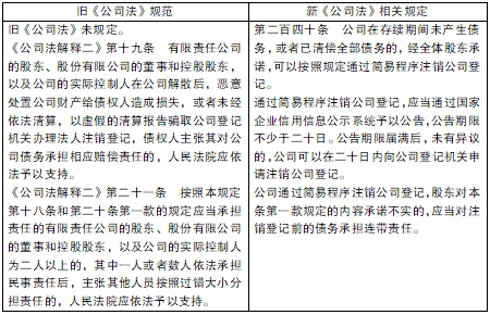
八、简易注销股东对注销登记前债务的连带责任

企业简易注销制度肇始于《工商总局关于全面推进企业简易注销登记改革的指导意见》(工商企注字〔2016〕253号),又由《市场监管总局关于进一步推进企业简易注销登记改革的通知》(国市监注〔2018〕153号)、《市场监管总局、海关总署、税务总局关于发布〈企业注销指引(2023年修订)〉的公告》(市场监管总局海关总署税务总局公告2023年第58号)等部门规章详细规定,精简了企业尤其是小公司、空壳公司在退出消灭阶段的材料报送、流程等。《公司法解释二》虽规定了公司注销过程中的各项不履职情形及责任后果,但若对照市场监管行政实践中对于简易注销的办理流程,颇有“削足适履”之感,新《公司法》按照行政实践,赋予《投资人承诺书》法律地位,规定了签字人的责任后果,重新将“赔偿责任”明确为“连带责任”,肯定了债权人依据相关承诺即可主张债权的诉权路径。当然,对应到行政法领域,本条也理清了民事责任与行政责任的界限,实践中常见的诉讼过程中诉讼参与人突击性注销公司、法院要求先行对简易注销提起撤销之诉而行政机关又要求以法院判决作为未如实承诺之前提等两难困境,也将不复存在。
附:
天津市市场监督管理委员会公布的《简易注销全体投资人承诺书》范本.docx
1、有限责任公司由全体股东签署、非公司企业法人由全体出资人签署、个人独资企业由投资人签字、合伙企业由全体合伙人签署、农民专业合作社由全体合作社成员签署。
2、非上市股份有限公司由全体股东签署。
3、申请人为分公司、营业单位、非法人分支机构、农民专业合作社(联合社)分支机构的,由其隶属主体的法定代表人签字并加盖隶属主体公章。合伙企业分支机构由隶属主体执行事务合伙人(或委派代表)签字并加盖隶属企业公章。个人独资企业分支机构由隶属企业投资人签字并加盖隶属企业公章。
4、申请人为外国(地区)企业在中国境内从事生产经营活动的,由其外国(地区)企业有权签字人签字

|
上一条:新公司法研习社 | 系列文章之三:新公司法对公司法定代表人的影响
下一条:新公司法研习社 | 系列文章之五:新《公司法》利润分配制度的变化及条件解读 |
返回列表 |